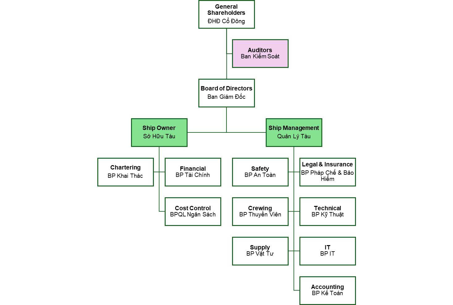
SƠ ĐỒ TỔ CHỨC

BAN LÃNH ĐẠO

Chủ Tịch HĐQT

Nguyễn Tiến Dũng

40 năm kinh nghiệm trong ngành Hàng hải và Tài chính

Phụ Trách Quản Lý Tàu

Quảng Trọng Văn

45 năm kinh nghiệm trong ngành Hàng hải